不确定度评定应该是令无数实验室分析人员最头大的事情之一,本期内容我们向大家介绍什么是不确定度,不确定度有什么意义,怎样评定不确定度,不确定度与误差的区别是什么,读来通俗易懂。
1、我们经常会被人问到,现在的室内温度是多少?
我们通常会回答18℃左右,如果精确一点我们会回答(18±2)℃。我们分析一下为什么这么回答。首先18℃这个值,我们通过收看天气预报或者我们穿着或者所处的季节等因素得出,±2℃是我们依据经验得出的,和分析结果关联的范围。
我们这么回答的目的是什么呢?我们这么回答的目的就是,尽可能准确的给出室内温度的估计值,然后再依据经验确定和分析结果关联的范围,使估计值结合这个范围以最大的把握性包含室内温度的准确值,或者说真值。
如果现在有一台经过计量检定过的温度计来测量室温,测量结果为:19.8℃,恰好落入我们给出范围内,我们就会说估计的结果很准确,回答的质量较高。虽然室内温度的真值我们不能确切得到,但是经过计量检定的温度计测量的结果已经足够接近真值,某种程度上可以视为真值。
通过对上面例子的分析,我们其实已经完成了分析化学意义上的不确定度评定。
在这个例子中,室内温度的估计值18℃就相当于分析结果,与分析结果相关联的范围±2℃就是不确定度,它用来表征分析结果的离散性。不确定度的评定就是要得到分析结果的离散性。分析结果与不确定度结合起来对分析结果的真值作出区间估计。
经过以上分析可以回答本章开始提到的两个问题:
(1) 什么是不确定度?
不确定度就是分析结果的离散性。
(2) 评定不确定度有什么意义?
分析结果的估计值与不确定度结合起来,对分析结果的真值进行区间估计。也就是说在一定的置信概率(把握性)下,确定包含真值的置信区间。
2、确定度评定的实际应用的例子




从上面的例子也可以看出,要得到合理的不确定度的评定结果,必须使用经过计量检定的器具,如果使用的温度计有较大的系统误差,不确定度的评定结果可能就不能包含真值,这样就失去了不确定度评定的意义。
分析测试操作能得到分析结果的最佳估计值,不确定度和分析测试结果结合对分析测试结果的真值做出区间估计。从这个意义上来说,当分析测试结果接近限值时,评定不确定度显得尤为重要。例如:假设测试结果为0.9,限值为1.0。
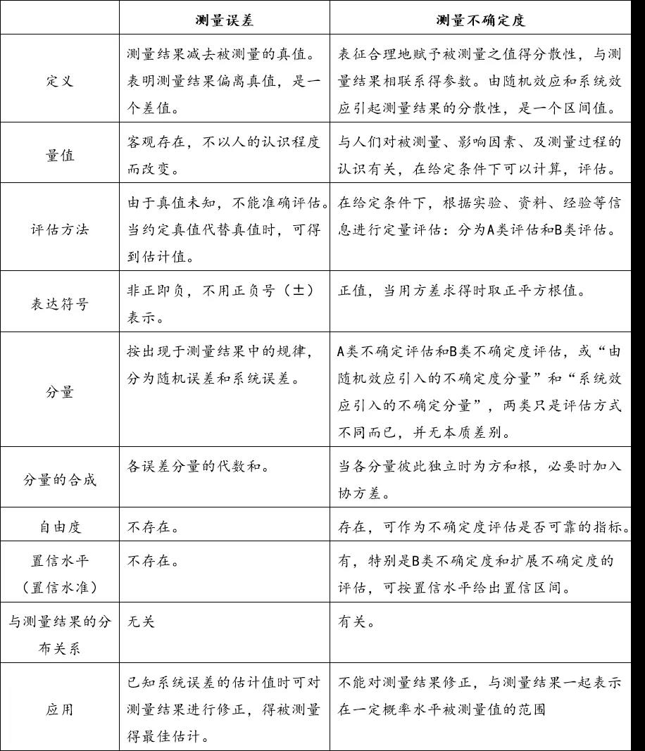
3、误差与不确定之间的区别
(1)测量结果不同
误差是相对被测量真值而言的,它是测量结果与真值之差,由于真值的不可知性,实际上误差也只能是个理想概念,不可能得到它的准确值。
不确定度以测量结果本身为研究对象,其含义不是“与真值之差”或“误差限”、“极限误差”,而是表示由于随机影响和系统影响的存在而对测量结果不能肯定的程度,表征被测量值可能出现的范围。它是以测量结果为中心,以标准差或其倍数,或某置信区间半宽度确定的被测量的取值范围。确保真值以一定概率落于其中。因而,它是测量结果的一个量化属性。
(2)误差和不确定度的分类方法截然不同
误差根据其性质可分为两类:随机误差和系统误差。
随机误差:测量结果与重复性条件下对同一量进行无限多次测量所得结果的平均值之差。随机误差大抵是由于随机影响造成的。注意,观察列的平均值的实验标准差并不是平均值的随机误差,而恰恰是随机影响引起的平均值的不确定度,这些效应产生的平均值的随机误差不可能准确知道。
系统误差:在重复性条件下,对同一被测量进行无限多次测量所得结果的平均值与被测量真值之差。系统误差是由已知系统影响和未知系统影响产生的,通过对已知系统影响的修正可以减小,但不可能为零。同时,修正值或修正因子的不完善,也会导致测量结果的不确定度,但不是由于系统影响补偿不理想而产生的误差。
不确定度按照分量的评定方法分为 A 类B 类,但并非“随机”和“系统”的代用词。
用A 类或B 类评定方法均可得到已知系统影响修正值的不确定度,随机影响的不确定度计算也是如此。两种评定方法均基于概率分布,得到的分量在本质上不存在差异。实际应用中,无须将它们与随机或系统对应起来。
(3)表达符号不同
误差取一个符号,非正即负。不确定度恒为正值。当由方差得出时,取其正平方根。
(4)与测量结果的分布关系
不确定度是由随机影响和对系统影响结果的不完善修正产生的。在计算测量结果的不确定度时,不会考虑到未被认识的系统影响,但这种影响会导致误差的出现。因此,即使计算出来的不确定度很小,仍不能保证测量结果的误差很小。或者说,测量结果的不确定度未必是测量结果接近被测量值的指示值,它仅为与目前可用的知识相符的最佳值接近程度的近似性估计。不确定度不能用于测量结果和真值之间的差异显示,但可用于测量结果之间的比较。不确定度越小,则测量结果质量越高。
在测量中若没有忽略任何明显的系统影响时,才能认为测量结果即为被测值的可靠估计值,其合成标准不确定度即为可能误差的可靠量度。
(5)误差和不确定度的具体区别
